近年来,全球极端野火事件的频发表明,野火对环境变化的响应正从传统的渐进型转向突变型,非线性响应特征愈发明显,并可能表现出阈值效应:当驱动因素未达到阈值时,野火对外部因素的变化相对不敏感;而一旦接近或超出阈值,野火的响应幅度和变异性将不成比例地增加,进而显著改变野火的分布格局。然而,目前仍然缺乏系统性的研究以明确野火对外部变化的非线性响应中过程中是否存在阈值效应,以及阈值效应如何影响野火的发生与未来变化。
该研究以北半球中高纬度地区 (≥30°N) 的野火为研究对象,通过量化气候、植被和人类活动等关键驱动因素与野火之间的非线性关系,确定了二者作用关系发生突变的阈值 (图1)。研究发现,阈值的空间异质性主要受水热条件、植被生产力和人类活动的梯度差异调控,这一发现解释了中高纬度野火的空间分布模式以及野火对环境变化的非均匀响应 (图2)。该研究还提出了将阈值参数整合到XGBoost机器学习模型中的通用方法。模型分析表明,温度、降水和社会经济状况是野火的主要驱动因素,但30.70%的野火变化可归因于驱动因素的阈值效应,这一现象在北方和温带生态系统中尤为显著 (图3)。更重要的是,模型预测显示,在未来排放情景下,气候变化将增强驱动因素的阈值效应 (2.66-4.14个百分点),导致到2030-2100年,燃烧面积将相比于2001-2022年增加47.81±3.08%。该发现创新性地揭示了气候变化通过增强驱动因素的阈值效应,促进野火的非线性变化及野火变异性,从而增加未来野火燃烧面积这一关键机制 (图4)。这项研究拓展了阈值理论在极端野火及其突变特征研究中的应用,有望推动野火预测模型从静态参数体系向动态阈值体系转变,从而有助于制定精准的气候政策和野火防控策略,并为准确评估气候变化带来的生态环境效应提供科学依据。
研究成果近期以“Future enhanced threshold effects of wildfire drivers could increase burned areas in northern mid- and high latitudes”为题发表在Nature旗下地球科学类顶级期刊Communications Earth & Environment上。我院博士研究生赵航为第一作者,张正祥教授为通讯作者,张洪岩、卜兆君和赵建军教授以及郭笑怡副教授为主要合作作者。该研究得到了国家自然科学基金 (41977407,41571489) 和吉林省科技发展计划项目 (20200201212JC) 的支持。
原文链接:https://www.nature.com/articles/s43247-025-02202-7

图1. 生态区尺度上野火驱动因素的阈值和阈值效应。蓝色条形图是每个生态区野火驱动因素的平均值,
点在x轴上的位置为阈值,点的色标为阈值效应的强度

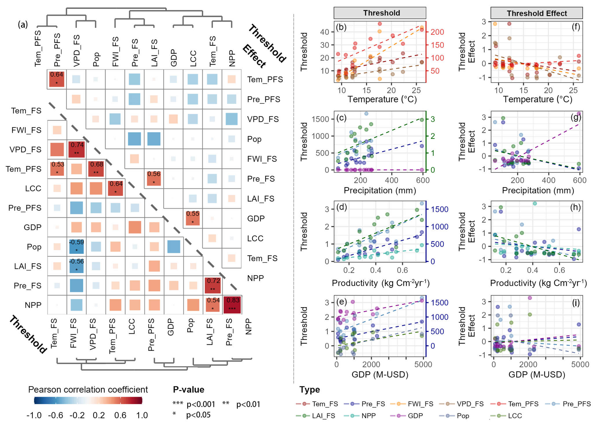
图2. 不同野火驱动因素的阈值 (或阈值效应) 之间的相关性和阈值的空间协变模式

图3. 野火驱动因素及其阈值效应的贡献度。 (a)-(b) 野火驱动因素阈值效应 (TE) 的总体贡献度。
(c)-(d) 解释能力最强的野火驱动因素或阈值效应

图4. 未来排放情景下阈值效应贡献度的变化特征。(a)-(f) 阈值效应贡献度变化量的空间分布图 (%,百分点);
(g) 阈值效应的贡献度变化量与未来燃烧面积变化量之间的线性回归关系